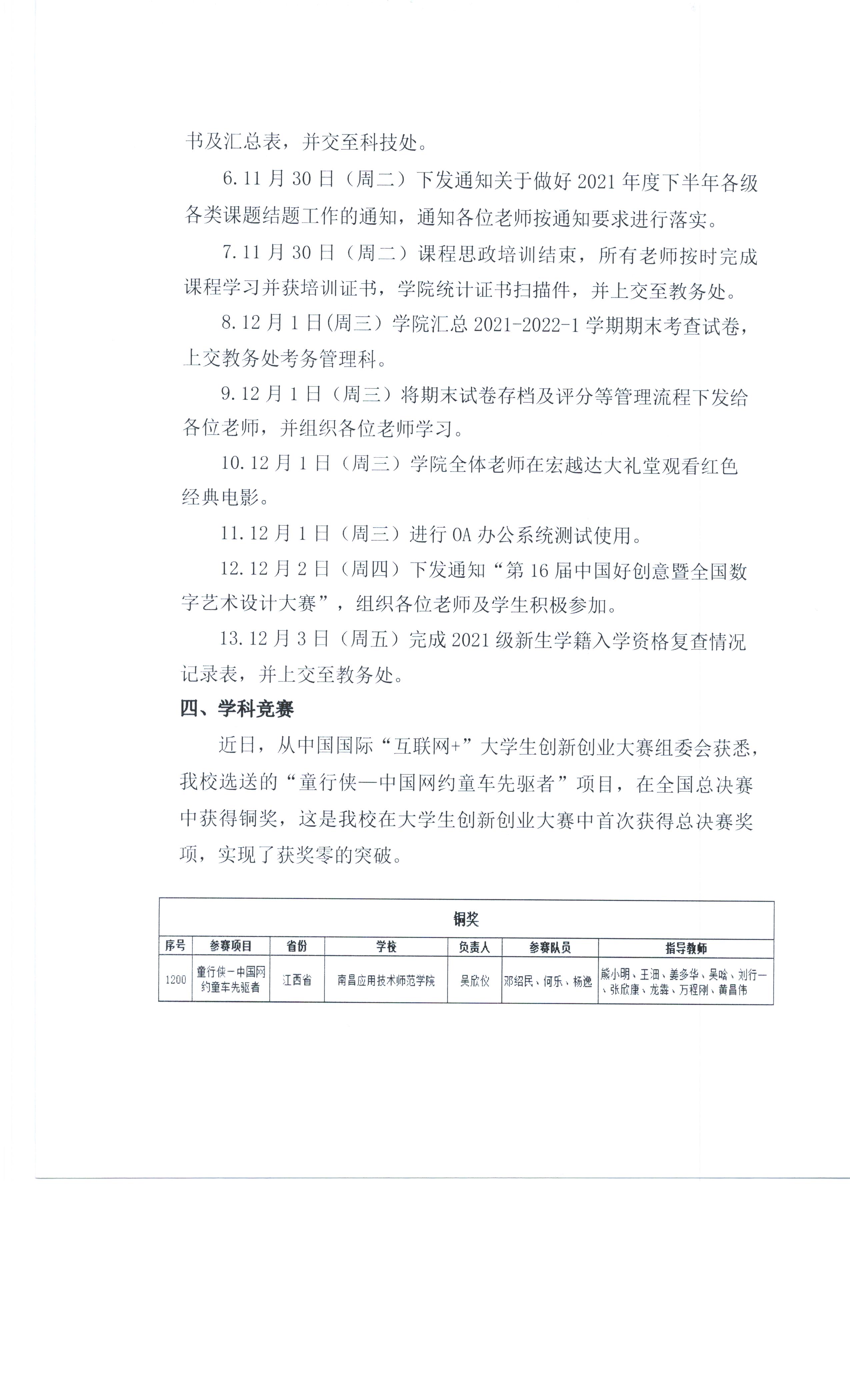
首页栏目 学院新闻 学院公告 学科竞赛 学生工作 您现在的位置是:首页 > 首页栏目 > 学院公告 学院教学周报【9】号 管理员2021-12-06784 上一篇 学院教学周报【8】号 下一篇 关于校级优秀共青团员、校级五四红旗团支部、校级优秀志愿者拟推荐名单